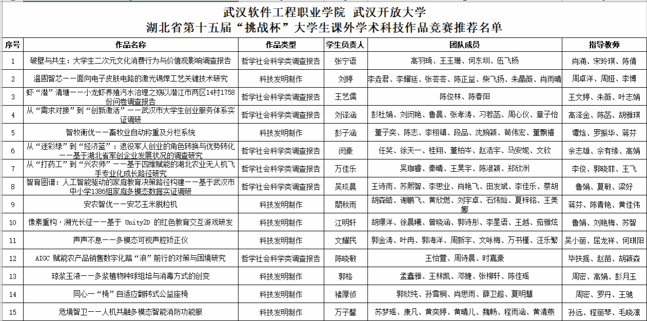
根据共青团湖北省委学校部下发的《关于组织开展“创新湖北·青力青为”湖北省第十五届“挑战杯”大学生课外学术科技作品竞赛的预通知》要求,校团委联合教务处、科技处(学报编辑部)、创新创业学院等有关部门共同组织开展了学校2025年“挑战杯”大学生课外学术科技作品竞赛校内选拔赛相关工作。经校级决赛、现场答辩、专家评审,共评选出15件作品推荐参加省赛,现将参赛作品名称公示如下:

公示时间:2025年4月19日-4月23日,共5日。
如对结果有任何意见和建议,请向校团委组织科反映。
联系人及电话:罗丹027-87996650
共青团武汉软件工程职业学院委员会
2025年4月19日